Impact Intelligence is the title of my latest book. It explains how
to improve awareness of the business impact of new initiatives. The
Classic Enterprise thinks of the expenditure on these initiatives as
discretionary spend. A software business might account for it
as R&D expenditure. Written with a framing of investment
governance, the book is aimed at the execs who approve investments.
They are the ones with the authority to introduce change. They also have
the greatest incentive to do so because they are answerable to
investors. But they are not the only ones. Tech CXOs have an incentive
to push for impact intelligence too.
Consider this. You are a CTO or other tech CXO such as a CIO or CDO
(Digital/Data). Your teams take on work prioritized by a Product organization or
by a team of business relationship managers (BRM). More than ever, you are being asked to report and
improve productivity of your teams. Sometimes, this is part of a budget
conversation. A COO or CFO might ask you, “Is increasing the budget the
only option? What are we doing to improve developer productivity?” More
recently, it has become part of the AI conversation. As in, “Are we using
AI to improve developer productivity?”. Or even, “How can we
leverage AI to lower the cost per story point?” That’s self-defeating
unit economics in overdrive! As in, it aims to optimize a metric
that has little to do with business impact. This could, and usually does, backfire.
While it is okay to ensure that everyone
pulls their weight, the current developer productivity mania feels a bit
much. And it misses the point. This has been stressed time
and again.
You might already know this. You know that developer productivity is in
the realm of output. It matters less than outcome and
impact. It’s of no use if AI improves productivity without making a
difference to business outcomes. And that’s a real risk for many companies
where the correlation between output and outcome is weak.
The question is, how do you convince your COO or CFO to fixate less on
productivity and more on overall business impact?
Even if there is no productivity pressure, a tech CXO could still use the guidance here
to improve the awareness of business impact of various efforts. Or if you are a product CXO, that’s even better.
It would be easier to implement the recommendations here if you are on board.
Impact Trumps Productivity
In factory production, productivity is measured as units produced per
hour. In construction, it might be measured as the cost per square foot.
In these domains, worker output is tangible, repeatable, and performance
is easy to benchmark. Knowledge work, on the other hand, deals in
ambiguity, creativity, and non-routine problem-solving. Productivity of
knowledge work is harder to quantify and often decoupled from direct
business outcomes. More hours or output (e.g., lines of code, sprint
velocity, documents written, meetings attended) do not necessarily lead
to greater business value. That’s unless you are a service provider and your
revenue is purely in terms of billable hours. As a technology leader,
you must highlight this. Otherwise, you could get trapped in a vicious
cycle. It goes like this.
As part of supporting the business, you continue to deliver new
digital products and capabilities. However, the commercial (business)
impact of all this delivery is often unclear. This is because
impact-feedback loops are absent. Faced with unclear impact, more ideas
are executed to move the needle somehow. Spray and pray! A
feature factory takes shape. The tech estate balloons.
Figure 1: Consequences of Unclear Business Impact
All that new stuff must be kept running. Maintenance (Run, KTLO)
costs mount. It limits the share of the budget available for new
development (Change, R&D, Innovation). When you ask your COO or CFO
for an increase in budget, they ask you to improve developer
productivity instead. Or they ask you to justify your demand in terms of
business impact. You struggle to provide this justification because of a
general deficit of impact intelligence within the organization.
If you’d like to stop getting badgered about developer productivity,
you must find a way to steer the conversation in a more constructive
direction. Reorient yourself. Pay more attention to the business impact
of your teams’ efforts. Help grow impact intelligence. Here’s an
introduction.
Impact Intelligence
Impact Intelligence is the constant awareness of the
business impact of initiatives: tech initiatives, R&D initiatives,
transformation initiatives, or business initiatives. It entails tracking
contribution to key business metrics, not just to low-level
metrics in proximity to an initiative. Figure 2 illustrates this with
the use of a visual that I call an impact network.
It brings out the
inter-linkages between factors that contribute to business impact,
directly or indirectly. It is a bit like a KPI tree, but it can
sometimes be more of a network than a tree. In addition, it follows some
conventions to make it more useful. Green, red, blue, and black arrows
depict desirable effects, undesirable effects, rollup relationships, and
the expected impact of functionality, respectively. Solid and dashed
arrows depict direct and inverse relationships. Except for the rollups (in blue), the links
don’t always represent deterministic relationships.
The impact network is a bit like a probabilistic causal model. A few more conventions
are laid out in the book.
The bottom row of features, initiatives etc.
is a temporary overlay on the impact network which, as noted earlier, is basically a KPI tree where every node
is a metric or something that can be quantified. I say temporary because the book of work keeps changing
while the KPI tree above remains relatively stable.
Figure 2: An Impact Network with the current Book of Work overlaid.
Typically, the introduction of new features or capabilities moves the
needle on product or service metrics directly. Their impact on
higher-level metrics is indirect and less certain. Direct or first-order
impact, called proximate impact, is easier to notice and claim
credit for. Indirect (higher order), or downstream impact,
occurs further down the line and it may be influenced by multiple
factors. The examples to follow illustrate this.
The rest of this article features smaller, context-specific subsets
of the overall impact network for a business.
Example #1: A Customer Support Chatbot
What’s the contribution of an AI customer support chatbot to limiting
call volume (while maintaining customer satisfaction) in your contact
center?
Figure 3: Downstream Impact of an AI Chatbot
It is not enough anymore to assume success based on mere solution
delivery. Or even the number of satisfactory chatbot sessions which
Figure 3 calls virtual assistant capture. That’s proximate
impact. It’s what the Lean Startup mantra of
build-measure-learn aims for typically. However, downstream
impact in the form of call savings is what really matters in this
case. In general, proximate impact might not be a reliable leading
indicator of downstream impact.
A chatbot might be a small initiative in the larger scheme, but small
initiatives are a good place to exercise your impact intelligence
muscle.
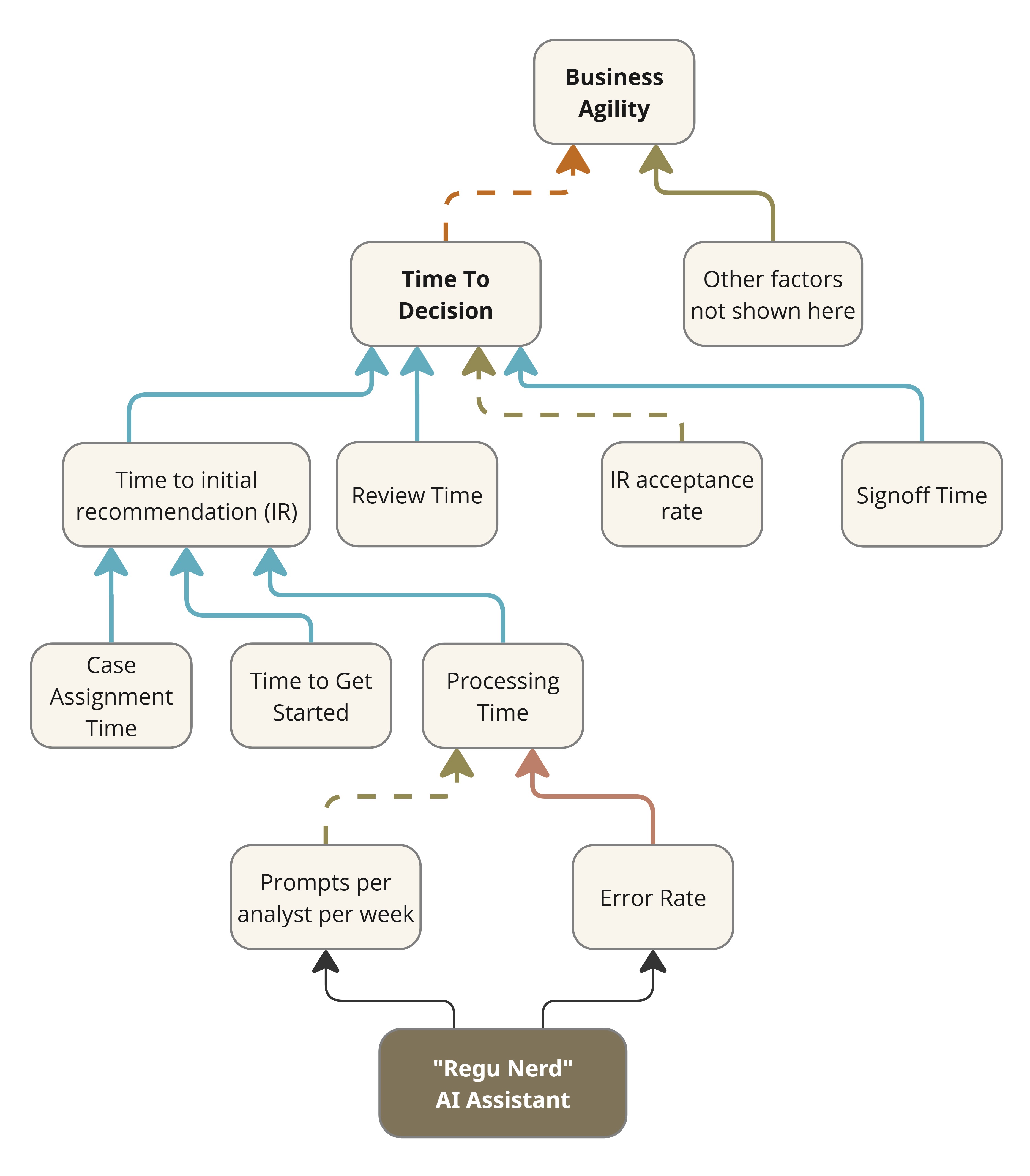
Example #2: Regulatory Compliance AI assistant
Consider a common workflow in regulatory compliance. A compliance
analyst is assigned a case. They study the case, its relevant
regulations and any recent changes to them. They then apply their expertise and
arrive at a recommendation. A final decision is made after subjecting
the recommendation to a number of reviews and approvals depending on the
importance or severity of the case. The Time to Decision might
be of the order of hours, days or even weeks depending on the case and
its industry sector. Slow decisions could adversely affect the business.
If it turns out that the analysts are the bottleneck, then perhaps it
might help to develop an AI assistant (“Regu Nerd”) to interpret and
apply the ever-changing regulations. Figure 4 shows the impact network
for the initiative.
Figure 4: Impact Network for an AI Interpreter of Regulations
Its proximate impact may be reported in terms of the uptake of the
assistant (e.g., prompts per analyst per week), but it is more
meaningful to assess the time saved by analysts while processing a case.
Any real business impact would arise from an improvement in Time to
Decision. That’s downstream impact, and it would only come about if
the assistant were effective and if the Time to initial
recommendation were indeed the bottleneck in the first place.
Example #3: Email Marketing SaaS
Consider a SaaS business that offers an email marketing solution.
Their revenue depends on new subscriptions and renewals. Renewal depends
on how useful the solution is to their customers, among other factors
like price competitiveness. Figure 5 shows the
relevant section of their impact network.
Figure 5: Impact Network for an Email Marketing SaaS
The clearest sign of customer success is how much additional revenue
a customer could make through the leads generated via the use of this
solution. Therefore, the product team keeps adding functionality to
improve engagement with emails. For instance, they might decide to
personalize the timing of email dispatch as per the recipient’s
historical behavior. The implementation uses
behavioral heuristics from open/click logs to identify peak engagement
windows per contact. This information is fed to their campaign
scheduler. What do you think is the measure of success of this feature?
If you limit it to Email Open Rate or Click Through Rate you
could verify with an A/B test. But that would be proximate impact only.
Leverage Points
Drawing up an impact network is a common first step. It serves as a
commonly understood visual, somewhat like the ubiquitous language of
domain driven design.
To improve impact intelligence, leaders must address the flaws in their
organization’s idea-to-impact cycle ( Figure 6).
Although it is displayed here as a sequence, iteration makes it a
cycle.
Any of the segments of this cycle might be weak but the first (idea
selection) and the last (impact measurement & iteration) are
particularly relevant for impact intelligence. A lack of rigor here
leads to the vicious cycle of spray-and-pray ( Figure 1). The segments in the middle are more in the realm
of execution or delivery. They contribute more to impact than to impact
intelligence.
Figure 6: Leverage Points in the Idea to Impact Cycle
In systems thinking, leverage points are strategic intervention
points within a system where a small shift in one element can produce
significant changes in the overall system behavior. Figure 6 highlights the two leverage points for impact
intelligence: idea selection and impact measurement. However, these two
segments typically fall under the remit of business leaders, business
relationship managers, or CPOs (Product). On the other hand, you—a tech
CXO—are the one under productivity pressure resulting from poor
business impact. How might you introduce rigor here?
In theory, you could try talking to the leaders responsible for idea
selection and impact measurement. But if they were willing and able,
they’d have likely spotted and addressed the problem themselves. The
typical Classic Enterprise is not free of politics. Having this
conversation in such a place might only result in polite reassurances
and nudges not to worry about it as a tech CXO.
This situation is common in places that have grown Product and
Engineering as separate functions with their own CXOs or senior vice
presidents. Smaller or younger companies have the opportunity to avoid
growing into this dysfunction. But you might be in a company that is
well past this orgdesign decision.
Actions to Improve Impact Intelligence
As the next port of call, you could approach your COO, CFO, or CEO
(the C-Suite Core) with the recommendations here. Perhaps buy them a
copy of the book or make a summary presentation at a leadership offsite.
The C-Suite Core approves investments, and they have the authority and
the incentive to improve impact intelligence. They are best placed to
improve governance of their investments. That’s the approach in the
book. But what if that’s not feasible for some reason? What if their
priorities are different?
Well, if you can’t have them actively involved, at least try to
obtain their blessing for trying some reform on your own. It’s worth
doing so because, as pointed out earlier, it is you who ends up paying
the price of living with the status quo in this regard. Right, so here’s
how to be a reformist (or activist) CTO.
Action #1: Introduce Robust Demand Management
Product may own idea triaging and prioritization, but they don’t always
document their rationale for idea selection very well. Whether it takes
the form of a business case or a justification slide deck, a good one
ought to answer all the questions in the Robust Demand Management Questionnaire.
A commonly understood impact network helps answer some of the above questions. But what’s absolutely essential
for robust demand management is answers to the above, not the impact network.
Answering the above makes for SMART (Specific, Measurable, Achievable, Relevant, Time-bound) ideas.
Else they might be VAPID (Vague, Amorphous, Pie-in-the-sky, Irrelevant,
Delayed). It is impossible to validate the business
impact of VAPID ideas post tech delivery. This leads to the bad effects of
Figure 1.
To mitigate this scenario, you must assert your right to allocate the
bandwidth of your teams, an expensive business resource, to adequately documented ideas only. Do so for significant
efforts only, not for every story or bug. Define your own thresholds, two person-weeks for example.
Make a distinction between prioritization and scheduling. The former is the act of assigning
priority to a work item. The latter is about slotting the work-item into a work-cycle (e.g. sprint). Many organizations don’t
make this distinction and think of prioritization as inclusive of scheduling. Rethink this.
Product still gets to prioritize. Scheduling has always been subject to practical considerations like
dependencies or the availability of certain team members. It shall now also require answers to the above.
If the questions above
were answered as part of idea triage, Engineering must obtain access to them.
Robust demand management means that engineering teams only take up work
that is documented as above, in addition to your usual documentation requirements (e.g. PRD). This means it is not just you,
your teams too must understand the what, how and why of impact
intelligence. More on this later.
Note that adequately documented does not
necessarily mean well justified. Robust demand management does
not mean Engineering makes a judgement call as to whether something is
worth doing. It only makes sure that the projected benefits and
timelines are documented in a verifiable manner. Product still gets to assign priority.
To get the work scheduled, they could even answer “we don’t
know” to some of the questions posed. At least we’ll know how
much of engineering capacity gets allocated to well-informed vs.
ill-informed prioritization.
I helped Travelopia, an experiential travel company, implement
an early version of robust demand management. Here’s a conference
video where they talk about it.
This approach will have its detractors, especially among those at the
receiving end of such robustness. They might deride it as gatekeeping. You
must take the lead in explaining why it is necessary. A later section provides some guidance on how you
could go about this. For now, I’ll only list the common objections.
- This will slow us down. We can’t afford that.
- Self-Censorship: Let’s put our house in order first.
- It’s not agile to consider all this upfront.
- Innovation isn’t predictable.
- Our PMO/VMO already takes care of this.
- This isn’t collaborative.
- We don’t have the data.
The last one is more than an objection if it is a fact. It can be
a showstopper for impact intelligence. It warrants immediate attention.
We Don’t Have The Data
Data is essential to answer the questions in the Robust Demand Management Questionnaire. Demand
generators might protest that they don’t have the data to answer some of
the questions. What’s a CTO to do now? At the very least you could start
reporting on the current situation. I helped another client come up
with a rating for the answers. Qualifying requests were rated on a
scale of inadequate to excellent based on the answers to the
questionnaire. The idea is to share monthly reports of how well-informed
the requests are. They make it visible to COOs and CFOs how much
engineering bandwidth is committed to working on mere hunches. Creating
awareness with reports is the first step.
Awareness of gaps brings up questions. Why do we lack data?
Inadequate measurement infrastructure is a common reason. Frame it as
measurement debt so that it gets at least as much attention and
funding as technical debt.
An organization takes on measurement debt when it implements
initiatives without investing in the measurement infrastructure required
to validate the benefits delivered by those initiatives.
Action #2: Pay Down Measurement Debt
Measurement debt is best addressed through a measurement improvement
program. It comprises a team tasked with erasing blind spots in the
measurement landscape. But it would require separate funding, which
means a tech CXO might need to convince their COO or CFO. If that’s not
feasible, consider doing it yourself.
Take the lead in reducing measurement debt. Advise your teams to
instrument application code to emit structured impact-relevant events at
meaningful points. Store it and use it to build analytics dashboards
that will help validate proximate and downstream impact. They must be
built alongside new functionality. Ensure to only fill the gaps in
measurement and integration. No need to duplicate what might already be
available through third party analytics tools that Product might already have in place.
Measurement debt reduction might be easier if there’s a product operations team in place.
Your developers might be able to work with them to identify and address gaps more effectively.
The effort may be considered as part of coding for non-functional
(cross-functional) requirements. Think of it as another type of
observability: the observability of business impact. Do it only for
important or effort-intensive functionality in the beginning. It is a
bit unconventional, but it might help you be a more impactful CTO.
Read more about measurement debt here
Action #3: Introduce Impact Validation
When you adopt impact measurement as a practice, it allows you to
maintain a report as shown in the table below. It provides a summary of the
projection vs. performance of the efforts we discussed earlier. Product
does this usually, and if so, Engineering should ask to participate. If
Product isn’t doing it, Engineering should take the lead and drive it in
order to avoid the spray and pray trap explained earlier. Otherwise, you
won’t have an alternative proposal when you get badgered about developer
productivity.
You now have the opportunity to conduct an impact retrospective. The
answer to the question, “By how much and in what time frame”
(item 3(b)(i) in the Robust Demand Management Questionnaire), allows us to pencil in a date for a
proximateimpact retrospective session. The session is
meant to discuss the difference between projection and performance, if any.
In case of a deficit, the objective is to learn, not to blame. This
informs future projections and feeds back into robust demand
management.
| Feature/Initiative | Metric of Proximate Impact | Expected Value or Improvement | Actual Value or Improvement |
|---|---|---|---|
| Customer Support AI Chatbot | Average number of satisfactory chat sessions per hour during peak hours. |
2350 | 1654 |
| “Regu Nerd” AI Assistant | Prompts per analyst per week | > 20 | 23.5 |
| Time to initial recommendation | -30% | -12% | |
| Email Marketing: Personalized Send Times |
Email Open Rate | 10% | 4% |
| Click Through Ratio | 10% | 1% |
It’s okay if, in the first year of rollout, the actuals are much weaker than what was expected. It
might take a while for idea champions to temper their optimism when they state expected benefits.
It should have no bearing on individual performance assessments.
Impact intelligence is meant to align funding with portfolio (of initiatives) performance.
Impact measurement works the same for downstream impact, but impact
validation works differently. This is because unlike proximate impact,
downstream impact may be due to multiple factors. The table below illustrates
this for the examples discussed earlier. Any observed improvement in the
downstream metric cannot be automatically and fully attributed to any
single improvement effort. For example, you may notice that call volume
has gone up by only 2.4% in the last quarter despite a 4% growth in the
customer base. But is it all due to the customer support chatbot? That
requires further analysis.
| Feature/Initiative | Metric of Downstream Impact | Expected Improvement | Observed Improvement (Unattributed) | Attributed Improvement |
|---|---|---|---|---|
| AI Chatbot | Call Volume (adjusted for business growth) |
-2% | -1.6% | ? |
| “Regu Nerd” AI Assistant | Time to Decision | -30% | -5% | ? |
| Email Marketing: Personalized Send Times |
MQL | 7% | 0.85% | ? |
| Marketing-Attributed Revenue | 5% | Not Available | ? |
Retrospectives for downstream impact are meant to attribute observed
improvements to the initiatives at play and to other factors. This is
called contribution analysis. This is harder for Engineering to drive
because they require all contributing initiatives, even those outside
Engineering, to participate. They are best scheduled monthly or
quarterly, convened by a business leader who has a stake in the
downstream metric in question. Therefore, they might be a bridge too
far, even for a reformist CTO. Nonetheless, you could still make sure
that the measurements are in place for the retrospective to take place,
should the business leader so choose.
For the sake of completeness, Figure 7 shows what
the results of a downstream impact retrospective might look like
for the example of the customer support chatbot.
It shows that call volumes only rose by 2.4% quarter-on-quarter
despite a 4% growth in the customer base. The model assumes that if
nothing else changes, the change in call volume should match the change
in the customer base. We see a difference of 1.6 percentage points or
160 basis points. How do we explain this? Your data analysts might
inform you that 60 bps is explained by seasonality. We credit the rest
(100 bps) to self-service channels and ask them to claim their
contributions. After a round of contribution analysis, you might arrive
at the numbers at the bottom. You could use some heuristics and simple
data analysis to arrive at this. I call it Simple Impact Attribution to
contrast it with more rigorous methods (e.g., controlled experiments)
that a data scientist might prefer but which might not always be
feasible.
Figure 7: Example of Impact Attribution
Action #4: Offer your CFO/COO an alternative to ROI
These days, no one knows the ROI (return on investment) of an initiative. Projections made to win approval might not be
in strict ROI terms. They might just say that by executing initiative X, some important metric
would improve by 5%. It is not possible to determine ROI with just this information.
But with the results of impact validation in place as above, you might be able to calculate the next best thing, the Return on Projection (ROP).
If the said metric improved by 4% as against the projected 5%, the ROP, also called the benefits realization ratio, is 80%. Knowing this is way better than knowing nothing.
It’s way better than believing that the initiative must have done well just because it was executed (delivered) correctly.
ROP is a measure of projection vs. performance. A tech CXO could encourage their COO/CFO to make use of ROP
to make better investment decisions in the next round of funding. Asking for a thorough justification before funding is good, but they are based on assumptions.
A projection is invariably embedded in the justification. If they only decide based on projections, it incentivizes people to make unrealistic projections.
Business leaders may be tempted to outdo each other in making unrealistic projections to win investment (or resources like team capacity).
After all, there is no way to verify later. That’s unless you have an impact intelligence framework in place. The book has more detail on
how to aggregate and use this metric at a portfolio level. Note that we are not aiming for perfect projections at all.
We understand product development is not deterministic. Rather, the idea is to manage
demand more effectively by discouraging unrealistic or unsound projections. Discourage spray and pray.
Action #5: Equip Your Teams
It can feel lonely if you are the only senior exec advocating for
greater impact intelligence. But you don’t have to run a lonely campaign.
Help your delivery teams understand the big picture and rally them around
to your cause. Help them appreciate that software delivery does not
automatically imply business impact. Even feature adoption does not. Start
by helping them understand the meaning of business impact in different
contexts. I have found it useful to explain this with an illustration of a
hierarchy of outcomes as in Figure 8 The ones at the
top are closest to business impact. The lower-level outcomes might support
or enable the higher-level outcomes, but we should not take that for
granted. Impact intelligence is about tracking that the supposed linkages
work as expected. When your teams internalize this hierarchy, they’ll be
able to help you implement robust demand management even more. They’ll
begin to appreciate your nudges to reduce measurement debt. They’ll start
asking Product and business leaders about the business impact of
functionality that was delivered.
Figure 8: A hierarchy of outcomes


